CopyRight 2009-2020 © All Rights Reserved.版权所有: 中国海关未经授权禁止复制或建立镜像
厦门地区国际旅行健康咨询网络平台构建研究
作者:李茵 朱莉莉 吴文煌 庄妙慧 陈斌
李茵 朱莉莉 吴文煌 庄妙慧 陈斌
李 茵 1 朱莉莉 1 吴文煌 1 庄妙慧 1 陈 斌 1
摘 要 为加强厦门地区国际旅行健康咨询网络平台建设,提升跨境传染病防控科普和跨境人群健康管理效能,本研究通过问卷调查与文献分析,对当前厦门地区国际旅行健康咨询平台的信息化水平、服务标准的完善度及区域健康风险防控有效性进行探讨。根据相关分析,本研究提出了构建智能化健康咨询网络平台框架,整合旅行医学数据库、实时疫情监测和个体健康档案,重点开发传染病风险地图、慢性病管理模块及疫苗接种追溯系统,为推动国际旅行健康咨询服务发展提供参考。
关键词 旅行健康咨询;网络平台;智能化
Exploration of International Travel Health Consultation Network Platform Construction of Xiamen
LI Yin 1 ZHU Li-Li 1 WU Wen-Huang 1 ZHUANG Miao-Hui 1 CHEN Bin 1
Abstract To enhance the construction of the international travel health consultation network platform in the Xiamen region and improve the effectiveness of science popularization for cross-border infectious disease prevention and control, as well as the health management efficiency for cross-border populations, this study conducted an investigation through questionnaire surveys and literature analysis. It explored the current level of informatization, the degree of perfection of service standards, and the effectiveness of regional health risk prevention and control of the international travel health consultation platform in Xiamen. Based on relevant analyses, this study proposes the establishment of a framework for an intelligent health consultation network platform. This platform will integrate a travel medicine database, real-time epidemic surveillance, and individual health records, with a focus on developing an infectious disease risk map, a chronic disease management module, and a vaccine system. It aims to provide references for promoting the development of international travel health consultation services.
Keywords travel health consultation; network platform; intelligentize
基金项目:福建省自然科学基金资助项目(2023J01188);厦门市医疗卫生指导性项目(3500Z20244ZD1378);厦门海关科技项目(2024XK02)
第一作者:李茵(1980—),女,汉族,福建泉州人,硕士,副主任医师,主要从事口岸卫生检疫、旅行健康咨询、健康体检、国际旅行健康证书和预防接种证书审核签发等工作,E-mail: angelnia001@163.com
1. 厦门国际旅行卫生保健中心(厦门海关口岸门诊部) 厦门 361012
1. Xiamen International Travel Health Care Center (Port Clinic of Xiamen Customs), Xiamen 361012

中国口岸科学技术
航空运输业的发展加速了全球人员跨境流动,日益频繁的跨国旅行活动使病原体传播风险增加,这一趋势对世界各国传染病防控体系及国际旅行健康领域提出了更高要求。人们在旅行过程中可能会遇到各种不同的健康需求,国际旅行健康保障体系覆盖出行前、行程中及返程后全流程,具体包括:出行前健康状态筛查、跨境健康指导、疫苗接种与预防用药服务,行程期间的个体化防护措施、动态健康监测及应急处置机制,返程后异常症状的诊疗支持,通过全周期健康管理方案全方位守护跨境出行人员的健康安全。
有研究表明,43%~79%的旅行者在旅行中或旅行后患有旅行相关疾病[1],由于之前因地理边界而相互孤立的人群之间的互动增加,疾病的跨国传播已成为一个重要的健康威胁[2],很多旅行者对旅行健康知识的认识水平还需提升[3-5]。对国内某内陆口岸出境人员开展的一项调查分析显示,68.5%的出境人员对于国外旅行罹患疾病或受意外伤害风险认知较高;84.5%的出境人员希望从当地国际旅行卫生保健中心了解国外防病知识;74.6%的出境人员表示需要当地国际旅行卫生保健中心提供专业的防病药剂或医疗器械服务;79.7%的出境人员愿意在归国后到当地国际旅行卫生保健中心进行健康复查[6]。研究显示,伴随跨境健康服务需求的增长,全球旅行医学作为国际人员流动安全保障的专业化支撑,其重要性正在加速显现。
1 厦门地区国际旅行健康咨询现况调查
厦门国际旅行卫生保健中心于2025年初开通移动端微信公众号,目前各版块功能正在逐步完善。另外,北京、上海、四川、广东等地的国际旅行卫生保健中心也致力于旅行健康咨询网络平台的构建[7]。
为进一步满足厦门地区国际旅行健康咨询服务的需求,本调查采取扫描微信二维码进入问卷的形式,对参与体检服务的国际旅行者进行数据采集,共分发调查问卷200份,成功回收196份有效样本。人员类型涵盖出国公务人员、劳务人员、留学生、船员(包括远洋和近海)以及旅行探亲定居人员等。问卷调查分析如下:
(1)本次调查中,出入境人员类型最多的是船员,其他依次是留学生、出国劳务人员、公务人员和旅行探亲定居人员,男性多于女性。
(2)在出行时间、季节方面,留学生、船员和劳务人员与我国传统假期和学校假期时间有明显关联,其余人员出行无明显季节性差异。
(3)旅行目的地分布在除南极洲外的其余六大洲,其中前三位为亚洲、北美洲和非洲,且停留时间根据旅行目的无显著特点。
(4)出行计划的制定主要通过咨询有经验的朋友、同事、同学或者旅行社获得旅行建议,另外还有的通过网络搜索旅行目的地相关信息进行计划制定。
(5)除了慢性病患者及有基础疾病的老年人会咨询专科医生进行常用药物的准备外,90%的出入境人员并不了解需要向什么机构进行专业旅行健康咨询,在网上搜索“旅行健康”词条的人员也不超过30%,说明旅行健康医学科普宣传力度还需加强。
(6)本地区出境人员对于在境外遇到突发疾病和其他健康安全问题,大多数人并不知道可以通过协议来寻求国际旅行者医疗救助协会下属签约医疗机构提供救助服务。
(7)部分问卷调查者希望当地国际旅行卫生保健中心能够提供更系统的旅行目的地的预防接种和旅行中突发疾病预防建议,并能根据各地传染病预警给予旅行健康信息及时更新。
2 厦门地区旅行健康咨询网络平台构建依据
2.1 旅行健康咨询网络平台构建的必要性
2.1.1 构建背景
在全球跨境流动规模持续扩大的背景下,厦门地区旅行者群体呈现以下趋势:
(1)到厦门的留学生主要来自东南亚、非洲等一些欠发达地区,存在携带各种传染病入境的可能性,因此加强传染病监控和健康宣教具有必要性。而出境留学生去往较多的地区为北美洲、欧洲和大洋洲,相对来说对于疫苗接种的咨询需求量最大。
(2)本地区出境务工人员前往非洲、南美洲等欠发达地区数量最多,对于预防接种和各种传染病预防控制的咨询需求较为迫切。
(3)跨境探亲活动在老年人群中较多。鉴于老年群体生理脆弱性特征,如何完善其行前健康干预方案正成为旅行医学领域的重要课题。与此同时,探亲访友(Visiting Friends and Relatives,VFR)人群在国际旅行流量中的占比持续扩大。其中,选择前往亲友聚居的经济欠发达区域,通常居住条件拥挤且逗留周期较长,加之接触非安全饮食水源概率较高,其感染性疾病发生率显著高于常规游客群体[8]。
(4)具有特殊健康需求群体的跨境流动规模同步增长,包括免疫抑制状态人群、慢性病患者、妊娠期妇女及低龄儿童等,其特有的生理特征显著提升了旅行健康管理的复杂程度,使得旅行健康咨询所要涉及咨询内容的广度和深度有所增加[8]。
2.1.2 国际上旅行健康平台构建趋势
当前,旅行健康指南的制定范式已逐步转向基于全球流行病学监测数据的循证医学框架[9]。这类跨国研究主要依托国际协作监测平台实现,典型代表包括:覆盖全球的GeoSentinel预警系统、覆盖欧洲地区的EuroTropNet、加拿大的CanTravNet和美国波士顿地区旅游医学网络(Boston Area Travel Medicine Netuork,BATMN)等。这些机构通过标准化数据采集为旅行医学建议的动态更新提供核心支撑。美国国家疾病控制和预防中心(Centers for Disease Control and Prevention,CDC)、世界卫生组织(World Health Organization,WHO)和国际旅行医学学会(International Society of Travel Medicine,ISTM)围绕不断增长的数据制订的综合指南现已被广泛采纳[8]。鉴于此,建立区域性旅行健康服务协同网络迫在眉睫。
3 构建国际旅行健康咨询网络平台的设想
3.1 平台基础构建
3.1.1 总体思路
前期通过对不同领域出入境人员旅行健康需求展开摸底调查,形成一个基本的概念和框架。参考其他单位和国外已经构建的网络咨询平台模式,结合本地实际情况,引入人工智能进行平台管理。该系统的建设需遵循标准化、信息化、模块化三大核心原则。技术实现层面,前端服务门户包含专业医疗管理界面与移动端公众健康接口,前者主要服务于医疗卫生专业人员,后者面向跨国流动人群提供即时健康支持。通过数据仓库的集成处理,系统完整记录从行前评估到归国随访的全周期健康管理数据链,最终生成个体化动态健康画像。
3.1.2 健康咨询流程
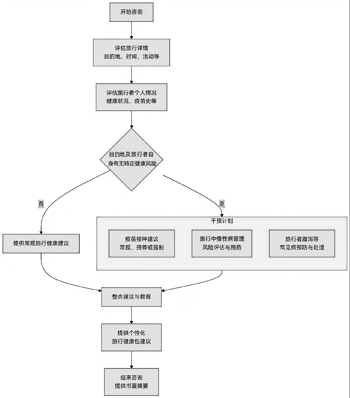
国际旅行健康咨询核心原则:提前做好准备,预防大于治疗。整个流程围绕出行前、旅途中、返回后三个阶段开展,其中,行前咨询是关键。图1为国际旅行健康咨询的基本流程。
3.2 三大模块
3.2.1 传染病风险地图
传染病风险地图主要根据世界卫生组织实时发布的各地传染病预警信息,在平台中及时跟进更新,给旅行者提供全面的传染病安全风险提示,并结合旅行者旅行目的地和自身健康情况给予个性化旅行健康建议,包含旅行中相关传染病风险预警、建议接种的疫苗种类、医生健康指导意见等。
3.2.2 慢性病管理模块
慢性病管理模块主要是针对有基础慢性疾病的旅行人群的健康管理,涵盖人群大部分为中老年旅行者。通过体检医生对健康体检报告的全面评估,结合旅行者基础疾病和用药情况,提出有针对性的建议。同时,根据计划出行时间提供相应的疫苗接种建议,为旅行安全提供有效保障。
3.2.3 疫苗接种追溯系统
疫苗接种追溯系统旨在更科学、合理、有效地管理疫苗接种计划,规避疫苗接种引起各类不良反应的纠纷,并对疫苗接种计划进程进行全过程监督,有效保障旅行者疫苗接种安全问题。
3.3 两大平台
3.3.1 互联网网站平台
互联网网站平台主要包含国际旅行健康信息数据库、国际旅行健康管理体系、信息更新维护平台等方面内容。其中,旅行健康信息数据库包括免疫预防体系,涵盖疫苗接种规划、传染病病原学数据库及目的地特异性健康风险预警系统。跨境传染病防控模块包含区域性流行病谱系分析、旅行医学分级防控指引(含疫区接触史筛查、暴露风险量化评估及预防性用药方案)等。环境医学风险模块整合了地理环境风险因素、人文环境压力源、医疗急救响应时效、特种疾病救治资源分布等。国际旅行健康管理体系包含旅行者个体化健康管理及跨境健康动态追踪系统等。在信息更新维护平台,管理员可通过可视化控制台进入模块化操作界面,执行知识更新及系统维护等运维操作。
3.3.2 移动互联网平台
移动互联网平台主要通过微信公众号实现咨询流程的数字化、模块化和智能化,具体包含体检预约、疾病查询、疫情信息及时推送和预防接种咨询等服务功能,及时为旅行者在线答疑解惑,并提出合理的旅行健康建议。可对旅行者实现旅行全流程实时追踪和提供必要医疗帮助,提升咨询服务的效率和个性化服务水平,具体体现在以下三个阶段:
(1)行前准备与风险评估阶段:实现智能风险评估,根据大数据推送提供疫苗接种与预防措施建议,并实现在线预约体检和电子健康档案的建立。
(2)行程中健康管理与支持阶段:通过目的地健康信息推送,实现动态风险预警,帮助旅行者及时调整行为,规避健康风险,还可实现症状自查与用药指导,并提供紧急就医和医疗机构导航,在紧急情况下,快速准确寻求到专业医疗救助服务。
(3)返回后健康追踪与反馈阶段:通过健康日记追踪,有助于监测输入性传染病,并对个人健康进行后续管理;反馈和分享经验可为其他旅行者提供参考,并帮助平台持续完善优化服务。
3.4 平台维护和技术支持
3.4.1 平台维护
为加强对平台的有效维护,可构建由流行病学专家、预防医学专员组成的跨学科顾问团队,通过智能知识检索平台(集成WHO、CDC等权威数据库)为旅行者提供以下定制化服务:
(1)接种方案:结合旅行者疾病史、目的地疫情地图及旅行时长等运用AI算法生成动态接种方案。
(2)健康管理团队:设立包含体检医师、营养学家的健康评估小组,实施三级预防体系。
(3)境外实时支持阶段:微信智慧服务平台集成AI症状自检、实时翻译、附近医疗机构定位三大功能模块,建立疫情应急响应机制,以及体检报告、咨询记录等医疗数据的跨机构共享。
(4)归国健康管理:实施差异化体检方案,根据旅行史自动匹配重点筛查项目(如疟疾、登革热等),构建健康数据闭环,并将归国体检结果与行前评估数据比对,使传统旅行医学服务升级为智能决策支持平台,形成“风险评估—干预实施—效果评价”的完整管理闭环,显著提升国际旅行健康保障水平。
(5)信息化平台管理者:可以使用后台内容管理功能,及时更新维护旅行医学知识库,为旅行者提供最新、最准确的信息。可以引入AI进行平台运行管理,利用大数据处理常见问题、常见疾病和常规旅行健康计划,可替代普通健康咨询和健康管理,大大节省了人工成本和日常工作量[10]。对于罕见慢性病、突发疾病等特殊情况,AI无法处理时再启动人工咨询服务,进行个性化旅行健康管理。在这个过程中,信息化平台管理者将主导日常平台管理工作。
3.4.2 技术支持
(1)利用数字化、智能化手段,打造便捷高效的旅行健康咨询平台。DeepSeek具有强大的自然语言处理能力和数据分析能力,可以在多方面赋能国际旅行健康咨询服务。1)依据旅行者自身的基础健康状况,为旅行者进行初步的健康评估;2)为旅行者提供如目的地常见疾病、疫苗接种、预防措施等医学知识查询;3)为旅行者提供个性化的健康建议;4)根据症状提供初步的诊断和应急处理建议;5)实现高效的语言翻译,有助于不同国家和地区医疗人员之间的交流协作。
(2)DeepSeek应用于国际旅行健康咨询,主要涉及以下几类技术:1)自然语言处理技术,帮助精准解析与理解;2)多语言交互,可实现多语言的实时互译和交流;3)动态需求理解,理解用户的潜在需求,提供更贴合实际的健康咨询建议;4)数据分析与知识推理技术,整合全球各地的健康数据、疾病流行数据、医疗资源数据等;5)内容生成技术,生成个性化的健康方案等。
(3)人机协同处理机制可以从以下几个方面展开:1)DeepSeek初步解析,人工客服介入判断:对于一些复杂或模糊的问题,智能系统将问题转接给人工客服,人工客服结合自身经验,进一步与用户沟通,明确用户需求,判断问题的紧急程度和复杂程度;2)常见问题自动回复,复杂问题协同解答:DeepSeek先提供相关的医学知识和初步建议,在此基础上,人工客服结合专业的医学判断和实际经验,对建议进行补充和完善,为用户提供更全面、准确的解决方案;3)数据收集与整理:DeepSeek自动收集用户的咨询信息、健康记录、旅行计划等相关数据,人工客服在与用户沟通的过程中,收集一些DeepSeek难以获取的信息,如用户的生活习惯、心理状态等,以完善用户画像;4)个性化方案生成:DeepSeek初步规划,人工客服对方案进行进一步优化,确保方案的可行性和针对性[10]。
4 结语
世界卫生组织(WHO)在《国际卫生条例(2005)》中特别指出旅行医学服务是阻断疾病传播链的关键节点,要求缔约国建立覆盖“入境前—旅行中—入境后”全周期的监测预警体系。共建“一带一路”倡议也为促进国际之间的医疗合作与健康发展、共同解决全球性医疗难题提供了极大的机遇与动力。我国在《“健康中国2030”规划纲要》中,将国际旅行健康服务提升至国家公共卫生体系的层面。值得注意的是,该规划特别强调要运用人工智能技术建立智能健康咨询系统。“十五五”时期,构建完善的国际旅行健康咨询体系,也将是保障国人人身安全、维护国家形象、参与全球健康治理的务实之举[11]。在厦门地区运用科技赋能构建国际旅行健康咨询网络平台,其目标是为实现AI大模型与多模态数据(医疗、气候、疫情)的深度整合,充分利用数字化、智能化手段打造旅行健康咨询平台,实现“智慧旅行健康”一站式服务。在打造该平台的同时,应优化线下咨询服务网络、实施精准化健康宣传与教育、建立全链条健康风险管理闭环以及加强专业队伍与能力建设。随着全球传染病疫情防控形势不断变化,出入境旅行者进行旅行健康咨询和采取预防保健措施的意识需要加强,有必要提高出入境人员旅行医学知识知晓率和旅行医学咨询意愿[12]。
综上所述,结合厦门地区的具体情况,在区域跨境健康服务数字化转型进程中,构建智能化健康管理系统对行业发展具有重要意义。从服务实施维度分析,旅行健康专业人员可通过该平台完成标准化执业能力建设体系(涵盖继续教育认证、技能评估及知识图谱更新),实现服务流程的规范化重构;从服务对象维度分析,跨境出行群体可依托系统获取动态化预防医学方案(实时追踪全球疫情动态、目的地特异性风险预警及对应防护策略),同步构建全周期健康档案,实现个体化风险预警与精准干预。在构建适用于全国性的平台和开放合作运营方面,可进一步优化生态合作网络,联动医疗机构等建立远程会诊通道,同时推动国际数据互认,签订合作协议,共享疫情数据,推动平台健康证明互认。制定相关服务标准及规范,推动建立国际健康数据共享标准,解决跨境数据流通难题,最终实现在用户层面,降低跨国旅行健康风险,提升出行安全感与体验感;在产业层面,推动各地保健中心成为国际健康旅游枢纽,带动医疗、保险、科技等相关产业发展;在社会层面,为“健康中国2030”战略提供跨境健康服务样本,助力全球公共卫生合作。
参考文献
[1] Angelo K M, Kozarsky P E, Ryan E T, et al. What proportion of international travellers acquire a travel-related illness? A review of the literature[J]. Journal of Travel Medioine, 2017, 24(5): 1-13.
[2] Archana Sriramulu, Pallavi Ammu Thomas, S Vaishnavi, et al. Review on Emporiatrics: A Public Health Perspective on Global Travel[J]. Journal of Clinical and Diagnostic Research, 2025, 19(5): 1-6.
[3] Heywood A.E, Zhang M, MacIntyre C.R, et al. Travel risk behaviours and uptake of pre-travel health preventions byuniversity students in Australia [J]. BMC Infectious Diseases, 2012, 12(2): 1-9.
[4] Hartjes L.B, Baumann L.C, Henriques J, et al. Travel Health Risk Perceptions and Prevention Behaviors of US Study Abroad Students[J]. Journal of Travel Medicine, 2009, 16(5): 338-343.
[5] Abdullah ASM, Hedley A J, Fielding R, et al. Prevalence of Travel Related Illness amongst a Group of Chinese Undergraduate Students in Hong Kong[J]. Journal of Travel Medicine, 2000, 7(3): 125-132.
[6] 王永亮, 王若琳, 李红, 等. 河南口岸出境人员旅行医学认知健康教育需求分析[J]. 中国健康教育, 2018, 34(1): 55-58+66.
[7] 孟菁, 杨雨. 国际旅行健康咨询与健康管理信息化平台的构建与应用[J]. 中国国境卫生检疫杂志, 2017, 40(1): 45-48.
[8] 王新宇, 张文宏. 与国际接轨, 走中国之路——我国旅行医学的现状与未来[J]. 旅游学刊, 2022, 37(3): 7-10.
[9] Prof Robert Steffen, Prof Annelies Wilder-Smith. The Practice of Travel Medicine[M]. Berlin, Springer-Verlag Berlin Heidelberg, 2023.
[10]李紫沂. AI 赋能内容审核—智能审核平台构建与优化[J]. 广播电视网络, 2025, (8): 93-96.
[11] 王欢, 周冠邑, 于磊, 等. 关于提升国境口岸卫生监督智慧化建设的探索[J]. 口岸卫生控制, 2024, 29(1): 6-9+39.
[12] 胡婷, 肖利力, 张奕. 新时代国际旅行健康信息服务发展的思考与建议[J]. 中国国境卫生检疫杂志, 2021, 44(6): 400-403.

图1 国际旅行健康咨询流程
Fig.1 Flowchart of travel health consultation